Groovy Groceries

UX Design & Research | Aug-Oct 2021, Apr-Aug 2022 (finalize)

Groovy Groceries is a university grocery app that helps college students find ways to use their school dining dollars, budget their spendings, plan out meals, and grocery shop with ease.

My Role: UX Designer

User research, affinity diagramming, empathy map, user persona, user flow, info architecture, low-high fidelity wireframing, and prototyping

Tools:

Figma & Miro

Team:

Emily Song (UX Designer)


Design Question:

How might we help students stay on top of their grocery needs?


Research Findings

I conducted user surveys to find out about preferences and barriers that can impact a user's grocery shopping experience. Additionally I asked users how they may go about planning meals or budgeting. After gathering the responses, I made an affinity diagram to help me consolidate the information.

From here, I grouped common patterns into 6 main findings:

Research Findings

Empathy Map

I consolidated these findings into an empathy map in order to consolidate our user's needs, wants, actions, and thoughts.

Empathy Map

User Persona

I then specified our user's wishes, needs, and struggles.


User Persona

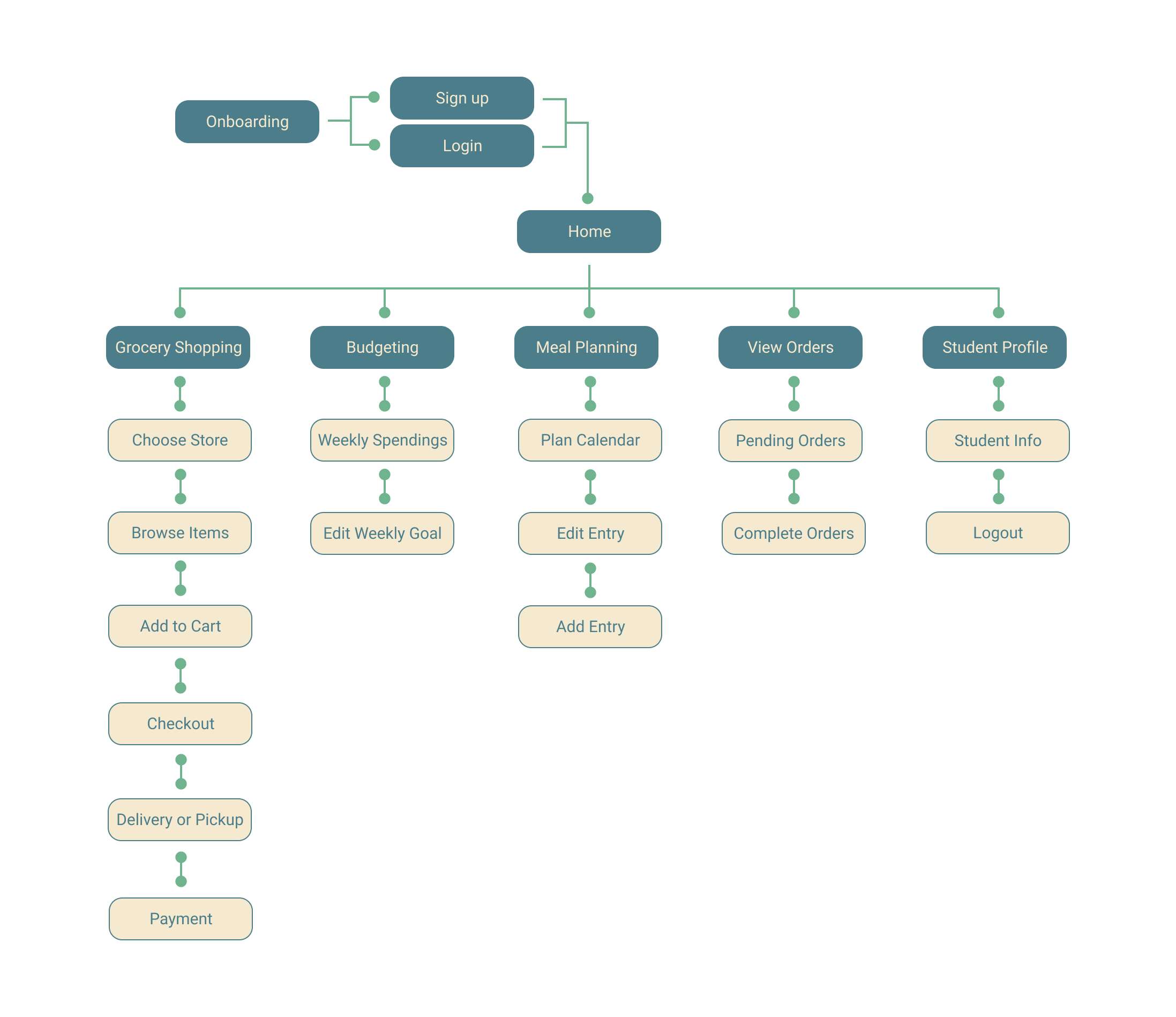
Information Architecture

Creating an information architecture helped me to map out user navigation and understand experience connections within our system.


Information Architecture

Low Fidelity Wireframes


Low Fidelity Wireframes

Initial Rounds of Iterations

My initial design for mid to high-fidelity wireframes lacked visual cohesion and sufficient user feedback. Therefore I took some time to study more interface design, and gain valuable critique from UX mentors and users on my work.


First Round of Interations Wireframes

Growth & More Iterations!

I came back to iterate oncemore on the three main experiences for Groovy Groceries: shopping, meal planning, and budgeting. Gaining much feedback on my designs, I made key changes to my previous work.


More Rounds of Interations Wireframes More Rounds of Interations Wireframes
Final Solution Prototype Display

Shopping - Final Solution

1. Students can browse through university-affiliated store for items

2. Discounts and purchases allow use of student card (or other payment cards)

3. Delivery and in-store pickup availability for student convenience

Final Solution Prototype Display

Budgeting - Final Solution

1. Students can quickly view weekly spending compared to weekly limit

2. Weekly Activity Bar Graph display spending categories

3. Detailed Transactions document monthly spending trend & recent purchases

Final Solution Prototype Display

Meal Plan - Final Solution

1. Fast selection of a specific day of chosen week

2. Meal plan edits and additions made for the day

What I Learned

Grocery purchases, planning, and budgeting can vary diversely between our users. I aimed to create a solution to allow our users the flexibility and efficiency of addressing their need, whether that be all experiences this product has to offer or portions of it. Through iterating on specific flows of our solution multiple times, this greatly allowed me to further think through our users' experiences within that particular aspect of our overall solution.



Future Improvements

In the future I want to achieve a majority of our respondents to be university students, and to incorporate more user interviews within our design cycle. From the feedback, I could then further iterate on the designs.


scroll-up